乐动平台集团
OA
邮箱
搜索
Search
CN
CN
EN
首页
关于乐动平台
集团概况
组织架构
生产基地
荣誉资质
企业文化
发展历程
成员企业
新闻中心
集团动态
业务动态
企业活动
产品中心
乐动(中国)
离心机
发电机
锅炉
压力容器
乐动平台党建
党委简介
党建动态
招标公告
工程招标
采购招标
资产处置
中标公告
企业招聘
乐动(中国)
close
首页
关于乐动平台
集团概况
组织架构
生产基地
荣誉资质
企业文化
发展历程
成员企业
新闻中心
集团动态
业务动态
企业活动
产品中心
乐动(中国)
离心机
发电机
锅炉
压力容器
乐动平台党建
党委简介
党建动态
招标公告
工程招标
采购招标
资产处置
中标公告
企业招聘
乐动(中国)
close
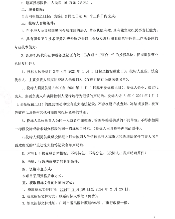
乐动平台重机临港基地项目职业病危害防治三同时评价技术服务项目招标公告
浏览:2061次
发布时间:2024-02-20
上一篇
返回
下一篇
在线咨询
联系电话
020-31177633
售后服务
返回顶部
江南官方网页版
|
澳洲10在线登录官网
|
WG官网
|
QY球友会
|
星空game
|
星空体育(CHINA)国际平台_XK SPORTS
|
江南手机登录中心
|
leyu.乐鱼(中国)集团有限公司官网
|
广发在线平台
|